
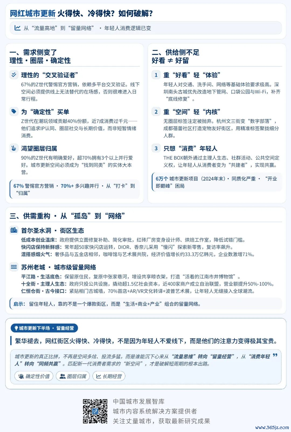
过去几年,「网红化」几乎成了各地城市更新的标准动作。老厂房保留工业风,旧街区引进首店品牌,老港区办起创意市集,辅以社交媒体投流……一套组合拳下来,新项目往往能迅速变身「流量高地」。
但这套打法正在失效。仅至2024年末,全国已实施城市更新项目超过6万个。
复古街区、工业风厂区、市集商圈变得随处可见,大众注意力被严重稀释,「网红周期」急剧压缩。
大量项目陷入「开业即巅峰」的窘境——首月人山人海,次月热度减半,半年后门庭冷落,最终陷入「不办活动没人来,办了活动亏本赚吆喝」的恶性循环。
其实,城市更新已经进入「空间丰裕,但活力稀缺」的新常态。单纯依靠视觉冲击和话题炒作,在当下已经难以为继。
我们必须回归常识——城市更新毕竟不是轻资产的网红带货,它本质上是重资产、长周期、慢回报的经营逻辑。物理空间的沉没成本极高,一旦定位失误,留下的就是沉重的资产包袱。
破解「高开低走」的根本出路,在于把「让人打一次卡」的短期投机,变成「让人反复来、愿意留」的长期经营。要做到这一点,首先要看清一个关键变化:年轻人看待和消费线下空间的方式,已经发生了不可逆的改变。
01
需求侧变了:
不再盲目打卡,重在体验与圈层
MEASURE THE WORLD
城市更新面对的受众早已完成代际更迭。今天的年轻人,特别是作为消费新主力的Z世代,与他们的「前辈」在消费逻辑上有着本质的不同。如果我们依然用上一代的商业地产思维去揣度他们,注定会碰壁。
1.他们是理性的「交叉验证者」
现在的年轻人,不再是单向的「信息接受者」,而是擅长交叉验证的「理智派」。
作为互联网原住民,Z世代的工作、生活、娱乐已经高度网络化,他们最不缺的就是及时性的数字化体验;同时,他们也更擅长多渠道获取信息突破「茧房效应」。
这也造成,他们对线下空间的要求变得「苛刻」:如果一个实体空间不能提供比线上更强的体验感、不可替代的在场感,它就很难挤进年轻人的日常行程单。
更关键的是,他们对官方营销内容的免疫力极强。研究显示,高达67%的Z世代对品牌方、官媒的营销内容抱有天然的警惕。
在决定去不去一个「网红打卡地」之前,他们会在多个平台反复比对:看小红书上的精美图片,也去大众点评翻找真实的差评;看抖音上的探店视频,也去B站找深度的实地测评。
▼
这意味着,项目包装得再好、推广费花得再多,可能只能换来他们「去看看」的想法,很难单靠营销换来长期的忠诚度。
2.他们愿意为「确定性」买单
剥开「情绪消费」的表象,他们真正在为「长期的确定性」买单。
很多人觉得这届年轻人冲动、爱跟风。但数据揭示了他们更理性的一面:在主打爽感、快节奏的「短剧付费」市场中,Z世代只占18.12%,相反,45-64岁的中老年人占比却高达43.2%;但在「潮玩」领域,Z世代却贡献了40%的份额,且近七成玩家消费过千元。
同一群人,在不同领域的投入差异如此悬殊,说明了什么?
这说明年轻人追求的绝不是短暂的情绪消费,而是对某种「确定性价值」的长期投入。
对他们来说,买潮玩不只是买玩具,更是一种IP认同、身份表达、圈层社交,甚至是一种轻量级的理财。他们不再轻易为一阵风的新鲜感掏钱,而是会衡量:这个地方、这个产品,能不能给我带来确定的价值?
▼
名创优品的营收变化,
折射出年轻人为「确定性」买单的变化

3.他们渴望找到「圈层归属」
当代年轻人面临着前所未有的原子化孤独感,因此他们比任何一代人都渴望找到适合自己的「圈子」。
Just So Soul研究院的数据显示,90%的Z世代都有自己明确的兴趣爱好,超过70%的人拥有3个以上的并行爱好(如二次元、音乐、骑行等)。
在这样的背景下,城市更新空间的核心命题已然发生转换:它不再仅仅是一个商品的「大卖场」,而必须成为帮助年轻人「找到同类」的实体大本营。如果一个地方不能承接某种特定的兴趣圈层,年轻人就没有反复造访的理由。
遗憾的是,当下大量城市更新项目的供给逻辑,依然停留在上一个时代,并没有真正理解这些底层逻辑的变化。
02
供给侧不足:
三重错位,「网红效应」已失灵
MEASURE THE WORLD
年轻人的需求变了,但许多更新项目却没跟上。关键在于,更新思路和受众的真实需求之间,存在着三重错位:
1.重「好看」轻「体验」,
踩了年轻人的红线
Z世代成长于宏观变数密集的时代,为了对抗不确定性,他们极为重视在个人微观生活中寻找「最小单位确定性」。
投射到线下,就是对「基础体验」的极高要求:交通方不方便、网络信号好不好、洗手间干不干净等等。这些看似是「细枝末节」,其实是决定年轻人去留的红线。
如果一个地方「卖家秀」光鲜亮丽,实地一看却是交通孤岛、业态雷同、打卡千篇一律,年轻人会毫不犹豫地把它拉入「黑名单」。
要避免这种状况出现,就需要克制做表面文章的冲动,优先把基础体验做好。
比如深圳南头古城,面对拥挤的城中村,并没有把钱全砸在网红布景上,而是务实地做好了「底线修复」:彻底改造地下雨污管网,消除街巷异味和积水;在局促的空间里「抠」出多个口袋公园和休憩空间;升级洗手间,全覆盖高速Wi-Fi。
年轻人不是不能接受城中村的沧桑,而是受不了糟糕的基础设施。补齐了这些看不见的短板,交付了确定的体验,才能让他们「多逛逛」。
2.重「空间」轻「内核」,
无法聚拢社群
很多更新项目认为,只要空间够「酷」,自然就「年轻化」了。然而,已经习惯了全球化视觉「冲击」,见过世面的年轻人,早就对表面功夫审美疲劳了。
既然年轻人出门是为了「找同类」,空间就必须有足够鲜明的「标签」。大到「二次元」「数字科技」,细到「汉服」「宠物友好」,每个细分圈层都需要专门的场地来承接。
成功的项目无一不是精准击中了某个圈层。杭州文三街果断放弃低端数码,引入电竞酒店、VR体验馆,办游戏线下展,变成了年轻人的「数字部落」。
成都蓓蕾社区则专门打造「宠物友好街区」,划定遛狗空间,开发宠物地图,牢牢粘住了养宠群体。总之,没有圈层内核的空间,注定只能是过客眼中的风景。
3.只想「消费」年轻人,
却不想「成就」他们
这是传统商业地产最深的误区。过去,城市更新只给年轻人提供「花钱」的场景;但现在,年轻人更习惯于根据自己的兴趣爱好,再去寻找匹配的地方。
如果一个街区只把年轻人当「消费者」,不能给他们提供一起参与、共同成长的机会,注定会被抛弃。
现在的商业招商,已经从单纯引进大牌,转向了吸引自带粉丝的「主理人」。主理人不仅是商户,更是连接业态和年轻人的「接口」,能将消费者转化为共同建设者。

以北京的THE BOX朝外为例,它的成功就在于摒弃了「收割年轻人」的短视思维。
它聚集了个性化的主理人,打破了传统商场的「封闭性」。它还通过宠物友好、丰富的社群活动以及大面积的公共活动区域,主动把空间的「定义权」交给了年轻人。
▼
THE BOX朝外举办的电竞

在这里,年轻人不仅能购物,还能遛狗、发呆、滑板、社交、办活动。街区收获了长久的人气,年轻人找到了多元的圈层聚集地,这就是真正的「共赢」。
▼
THE BOX朝外文化活动及极限运动场

03
供需重构:
区域联动更新,构建留人网络
MEASURE THE WORLD
通过前文介绍不难发现,优秀的城市更新,不能只停留在打造一个孤立的商业项目上,而是要成为吸引年轻人的关键节点。
让我们把视线拉高到整座城市,答案就更清晰了:单靠一个爆款项目或一家明星首店,解决不了一座城的「留量」难题。
真正的出路,是把这些分散的节点串联起来,织成一张能让年轻人深度参与的「留人」网络。这需要上升到城市的高度,来统筹谋划。
首尔圣水洞与苏州老城的案例,正好展示了这种从「街区生态构建」到「全城统筹」的路径。
1.首尔圣水洞:
三大策略驱动的街区生态
圣水洞被《Time Out》评为「世界最酷街区」第四位,称为「首尔的布鲁克林」。它的前身是遍布鞋厂、印刷厂的老工业区。
它的成功没有靠大拆大建,而是靠三大策略:
▍第一,提供低成本的创业温床
首尔市政府将这里定位为「创意生产基地」,而非单纯的消费街区。政府通过提供立面修复补助、简化审批流程等柔性支持,让大量废弃的红砖厂房被极低成本地释放出来。
最先入驻的不是大型连锁品牌,而是独立设计师、咖啡烘焙师和个人工作室等等个性化业态。这种「微型更新」极大地降低了年轻人的创业试错门槛。
年轻人在这里不仅仅是消费者,更是内容的提供者,他们用充满个性的买手店,为老厂房注入了个性化的「标签」。
网红街区最怕「拍一张就走」,而圣水洞的解法是把空间变成「内容试验场」。这里常年保持着超50家以上的快闪店运转。
例如,知名时尚平台Musinsa将标志性的红砖建筑「大林仓库」改造为多品牌商店,并在此举办明星粉丝活动;本土美妆品牌fwee通过快闪店收集用户数据进行试错,成功孵化出爆款。
连DIOR、香奈儿这样的顶奢都放下了身段,在此采用「慢闪」模式探索新零售。这种「内发声场」的运营思路,让街区的体验不断更新。年轻人每次去都能遇到新的展览、新的限定店,解决了「复访率」的痛点。
这里没有刻意分区,奢侈品店对面可能就是街头潮牌,高档咖啡馆旁边紧挨着老五金店。同时,这里的空间高度开放,咖啡馆与工作室共用庭院,品牌店与艺术展联合策展。
这种「混搭」不仅没有显得杂乱,反而保留了烟火气与丰富度。它让年轻人觉得这是一个可以生活、交流碰撞的「聚落」。数据显示,该地区经济价值自2014年以来增长约33.3万亿韩元,企业数量激增71%。
▼
街区内的混搭
(来源:网络开放平台)

2.苏州老城:
「生活+商业」的城市级组合拳
如果说圣水洞证明了一个街区更新如何实现突围,那么苏州老城则展现了更高维的战略价值:整座城市如何通过不同类型空间的「排兵布阵」,系统性地织就一张兜住年轻人的「留量网络」。
从住建部公布的城市更新典型案例中,可以清晰地看到,苏州的更新早已跳出了「造壳」的初级阶段,用三个不同类型的空间形成「留量网络」:
▍在平江路夯实原汁原味的「生活底色」
平江路没有把原住民全部迁走做成纯景区,而是践行「建筑、居民、文化」三个共生理念。不仅修缮了老宅,还复原了被填埋半个多世纪的「中张家巷河」,再现了南宋《平江图》中「水陆并行、河街相邻」的双棋盘格局。
▼
更新后的街巷

更新中,为居民增设了共享晾衣架等充满人情味的生活设施。正是有了原住民真实的「柴米油盐」,平江路才没有成为「模式化的街区」,年轻人来到这里,感受到的是一座活着的江南市井博物馆。
▍十全街激活年轻主理人的「商业生态」
面对产权分散的老街,政府采取了「只投公共,不碰私有」的做法,把钱全花在拓宽人行道、挖掘公共空间、建设垂直电瓶车库、管线入地等基础设施上。
公共环境变好了,主理人们才敢放心带着创意进场开店。国资平台还向商户提供免费设计咨询、对接文旅资源的做优服务。改造后,公共投入精准撬动了超1.5亿元的社会资本,沿街的商铺自发进行了单店数十万到数百万不等的升级改造。
街区牵头成立了由近400家商户组成的「自治联盟」。商户们从被动接受管理的租客,变成了主动认养公共绿化、共办街头活动的「街区合伙人」。
紧贴相门古城墙的仁恒仓街,承担着为老城注入高品质文化势能的任务。更新后,在粉墙黛瓦的院落(70%为苏州及全国首店),融入年轻人喜爱的艺术展览、主题市集和音乐活动,营造出一个充满活力的都市社区。
仁恒仓街还搭建了历史与现代融合的舞台:联合苏州丝绸博物馆,运用AR、VR技术将古代织造档案转化为可交互的数字沉浸展;在古城墙下设置当代波普艺术装置,举办露天时装秀。
这种将文化进行潮流化转译的能力,让年轻人在老城区,依然能毫无时差地接入全球潮流前沿。
苏州城市更新的启示在于——吸引年轻人留下来的能力,从来不是靠一个爆款网红街区。它需要一座城市通过功能互补的更新组合,只有把生活、消费、就业和社群系统地拼凑成一张「网」,才能承接住时代的流量。
04
总结
MEASURE THE WORLD
繁华褪去,真正值得借鉴的更新项目,往往不是最会制造话题的,而是最懂年轻人的。
网红街区之所以火得快、冷得快,不是因为这届年轻人不喜欢线下消费了。而是因为,他们的「注意力」变得很宝贵,不再愿意为了拍一两张千篇一律的照片,去浪费自己的时间。
也就是说,城市更新的下半场,已经不再是比谁的空间设计更炫酷、谁的营销更舍得投流。
真正的比拼,在于谁能沉下心来,从「流量思维」转向「留量经营」,从「消费年轻人」转向「同频共赢」,提供能匹配新一代消费者需求的「新空间」。

蚂蚁配资提示:文章来自网络,不代表本站观点。